网站首页 关于我们 产品展示 生产设备 行业解决方案 新闻中心 联系我们
荣誉资质
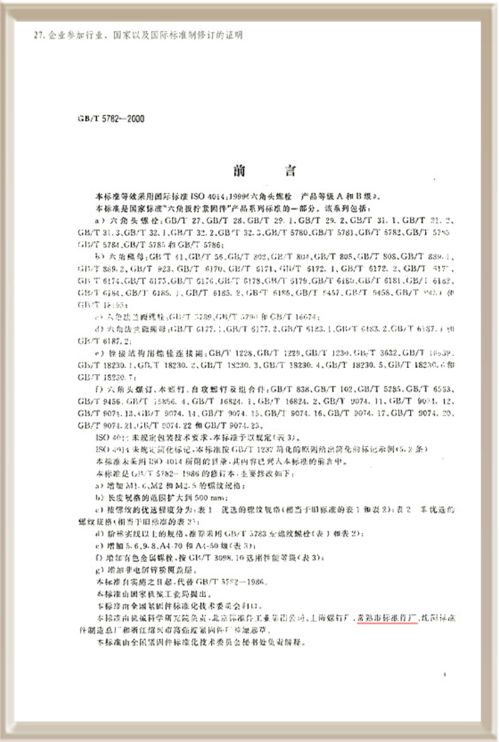
参加国家标准制订

行业解决方案

手机扫码浏览

版权所有 ©常熟市标准件厂有限公司 备案号:苏ICP备10210632号-1 技术支持:仕德伟科技